Упр.883 ГДЗ Никольский Потапов 6 класс (Математика)
Решение #1

Рассмотрим вариант решения задания из учебника Никольский, Потапов, Решетников 6 класс, Просвещение:
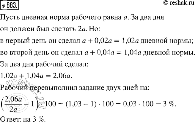
883. В первый день рабочий перевыполнил дневное задание на 2 %, во второй день он перевыполнил дневное задание на 4 %. На сколько процентов рабочий перевыполнил задание двух дней?
*размещая тексты в комментариях ниже, вы автоматически соглашаетесь с пользовательским соглашением